烟碱型乙酰胆碱受体α5促进肝内胆管癌转移
神经递质启动的信号通路在调节肿瘤细胞的恶性表型中发挥着重要作用。靶向失调的神经系统可能是癌症治疗的一种新策略。
2024年3月8日,复旦大学附属华山医院普外科教授钦伦秀、董琼珠团队在 Signal Transduction and Targeted Therapy(IF=40.3)上发表题为“Alpha5 nicotine acetylcholine receptor subunit promotes intrahepatic cholangiocarcinoma metastasis”的研究论文[1]。该研究发现,KN93——钙调蛋白依赖性蛋白激酶(CAMKII)的小分子抑制剂,可显著抑制肝内胆管癌(ICC)细胞的迁移,增强对吉西他滨的敏感性。乙酰胆碱(ACh)/烟碱型乙酰胆碱受体α5(CHRNA5)轴通过CAMKII/GSK3β信号通路增加β-catenin的表达,促进ICC转移和对吉西他滨的耐药。该研究提示KN93与吉西他滨联合使用可能是一种新的ICC治疗策略。

文章解析
1.研究背景
胆管癌(CCA)是一种发生在胆道不同部位的上皮细胞恶性肿瘤。根据解剖位置,CCA分为肝内胆管癌(ICC)、肝门周围胆管癌(pCCA)和远端胆管癌(dCCA)三种亚型,分别具有不同的肿瘤表现、临床特征、治疗方案和预后。手术治疗是所有亚型的首选,吉西他滨和顺铂的化疗方案经常用于无法手术的患者治疗。但CCA的高度促结缔组织增生性、复杂的肿瘤微环境以及遗传异质性,都导致了其治疗耐药性。CCA预后极差,5年总生存率为5%-20%,而ICC约占原发性肝脏恶性肿瘤的5-10%,其发病率在全球范围内呈上升趋势。进一步探索ICC生物学、致癌环境及其与肿瘤微环境的复杂相互作用,从而开发新的治疗策略,显得尤为重要。
神经周围浸润(PNI),指的是癌细胞出现在神经鞘的任何层或周围至少33%的神经纤维周长,在包括ICC在内的许多实体恶性肿瘤中都有提及。越来越多的证据表明,神经在肿瘤发生和癌症进展的调节中起着核心作用。神经营养因子,如神经生长因子(NGF)、脑源性神经营养因子(BDNF)和胶质细胞源性神经营养因子(GDNF),是参与神经元生长和PNI的蛋白质。
在神经发育过程中,BDNF激活TrKB信号通路,促进神经的生长。既往研究发现,BDNF在ICC中的表达明显高于邻近正常组织,且BDNF水平与PNI的发生呈正相关,提示BDNF可能在ICC中PNI的发生过程中发挥重要作用。
乙酰胆碱(ACh)是一种典型的神经递质,据报道可促进甲状腺癌和胃癌的干性和进展。烟碱型乙酰胆碱受体(N-AChR)是对ACh产生响应的受体之一,作为N-AChR家族的一员,烟碱型乙酰胆碱受体α5-nAChR(CHRNA5)是可与α4β2受体形成络合物,从而在ACh存在下提高细胞内钙浓度,既往研究表明CHRNA5的异常表达与尼古丁成瘾和肺癌的恶性表型密切相关。但人们对CHRNA5在ICC中的作用知之甚少。
2.研究内容
1、ACh通过诱导上皮-间质转化(EMT)促进ICC转移
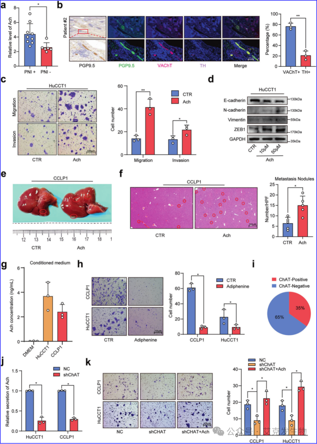
PNI被认为是肿瘤细胞的一种侵袭行为。研究团队通过分析本院152例患者的预后信息发现PNI是ICC不良预后的一个强有力的预测因子,最终入组了127对胆管癌和邻近正常组织样本。
通过酶联免疫吸附法(ELISA)检测ICC中去甲肾上腺素(NE)和ACh的含量,发现PNI+ ICC中ACh水平明显高于PNI-ICC,而NE浓度无明显差异(图1a和补充图2b)。此外,免疫荧光染色分析还显示,ICC组织中大部分PGP9.5阳性的神经纤维对副交感神经标记物-囊泡乙酰cho线转运蛋白(VAChT)呈阳性,只有少数神经纤维对交感神经标记物酪氨酸羟化酶(TH)呈阳性(图1b)。这些结果提示PNI在ICC中创造了一个富含ACh的微环境。体外实验显示,外源性ACh显著刺激了EMT表型,增强了ICC细胞的迁移能力(图1c,d和补充图2c-f),而NE处理后无明显影响(补充图2g)。体内实验还显示,ACh处理显著促进了CCLP1细胞肝内转移的形成(图1e,f),及盐酸苯胺显著抑制肝内转移瘤的形成(补充图2k,l)。这些结果表明,神经源性ACh在刺激ICC细胞EMT表型中起关键作用。
既往研究报道,ACh除由神经分泌外,还可由癌细胞自行合成。有趣的是,ELISA法在HuCCT1和CCLP1细胞培养上清中也检测到ACh(图1g),盐酸苯胺处理显著抑制ICC细胞的体外迁移能力(图1h),提示ICC细胞可能能够自我合成和分泌ACh来促进迁移。该研究发现对ACh合成至关重要的胆碱乙酰化酶(ChAT)在ICC细胞系中呈阳性(补充图2),并且入组队列中约35%(44/127个ICC患者)的ChAT呈阳性(图11)。通过敲除ICC细胞中的ChAT(补充图2n),发现ChAT敲除显著降低了ICC细胞的ACh分泌(图1j),抑制了ICC细胞的迁移能力,外源性ACh的加入减弱了ICC细胞的迁移能力(图1k)。
这些数据表明,来自神经分泌或ICC细胞自我合成的ACh诱导EMT表型,促进ICC转移。

2、体外和体内实验阻断ACh/CHRNA5轴可抑制ICC的恶性表型
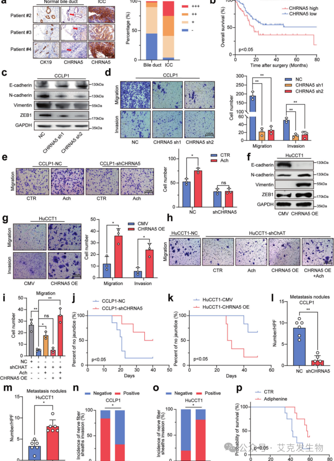
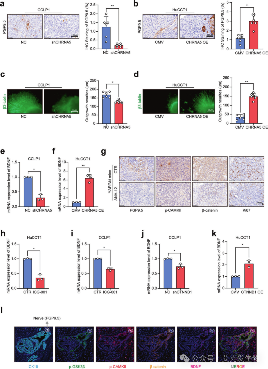
在入组队列患者中,免疫组化染色(IHC)结果显示,与非肿瘤胆管相比,ICC组织中CHRNA5的表达水平更高(图2a),且CHRNA5表达水平与肿瘤大小、淋巴结转移、TNM分期、血清丙氨酸转氨酶(ALT)水平密切相关,高CHRNA5表达的ICC患者OS和DFS显著缩短(图2b和补充图3g)。这些表明,CHRNA5与ICC的恶性表型显著相关。通过敲除CHRNA5,检测其在CCLP1中的表达,发现它显著抑制ICC细胞的EMT表型(图2c,d和补充图3j),并消除了ACh诱导的ICC细胞的EMT表型(图2e和补充图3k),也减弱了DRG对ICC细胞迁移能力的刺激作用(补充图3l)。在HuCCT1中过表达CHRNA5(补充图3m,n),发现它可以增强ICC的EMT表型(图2f,g和补充图3o)。有趣的是,敲除ChAT可以抑制CHRNA5对ICC细胞迁移能力的增强作用,而这种增强作用可以通过外源添加ACh来恢复(图2h,i)。这些结果表明,ACh/CHRNA5轴在促进ICC细胞迁移能力中起着关键作用。
为了进一步评估ACh/CHRNA5轴在体内的意义,研究团队利用ICC细胞建立了肝门原位植入模型。CHRNA5敲除显著减轻了裸鼠肿瘤性梗阻黄疸(图2j和补充图4a,b);CHRNA5过表达显著加重了肿瘤性梗阻黄疸(图2k和补充图4c,d)。同样,CHRNA5敲除显著减少了裸鼠脾移植ICC细胞后肝转移的数量(图2l和补充图4e,f);CHRNA5过表达增加了肝转移数量(图2m和补充图4g,h)。然后,研究团队构建坐骨神经侵袭模型,进一步研究ACh/CHRNA5轴在体内对ICC侵袭能力的影响。结果显示,CHRNA5敲除降低了ICC细胞对坐骨神经轴突的包绕能力,以及侵袭神经纤维鞘的能力(图2n和补充图4i,j),这表明CHRNA5敲除剥夺了ICC的侵袭能力。另一方面,CHRNA5过表达增强了ICC的体内侵袭能力(图2o和补充图4k,1)。此外,6例淋巴结转移的ICC患者的原发和转移灶配对样本的IHC结果显示,CHRNA5在淋巴结转移灶中的表达明显高于原发灶(补充图4m)。研究人员还构建了YAP/Akt驱动的ICC小鼠模型(补充图4n),发现YAP/ akt驱动的肿瘤CK19阳性,HNF4α阴性(补充图40),与ICC的历史病理特征一致。盐酸苯胺治疗显著降低了肿瘤负荷(补充图4p,q),延长了YAP/Akt ICC小鼠的生存时间(图2p);也降低了Ki67的表达水平,并抑制了YAP/ akt驱动的ICC中EMT表型(补充图4r)。综上所述,这些发现支持ACh/CHRNA5轴在维持ICC的恶性表型中起关键作用,阻断该轴在体外和体内均显示出对恶性表型的抑制作用。
图2.阻断ACh/CHRNA5抑制ICC进展(源自论文[1])
3、β-catenin信号通路是由ACh/CHRNA5轴驱动的恶性表型
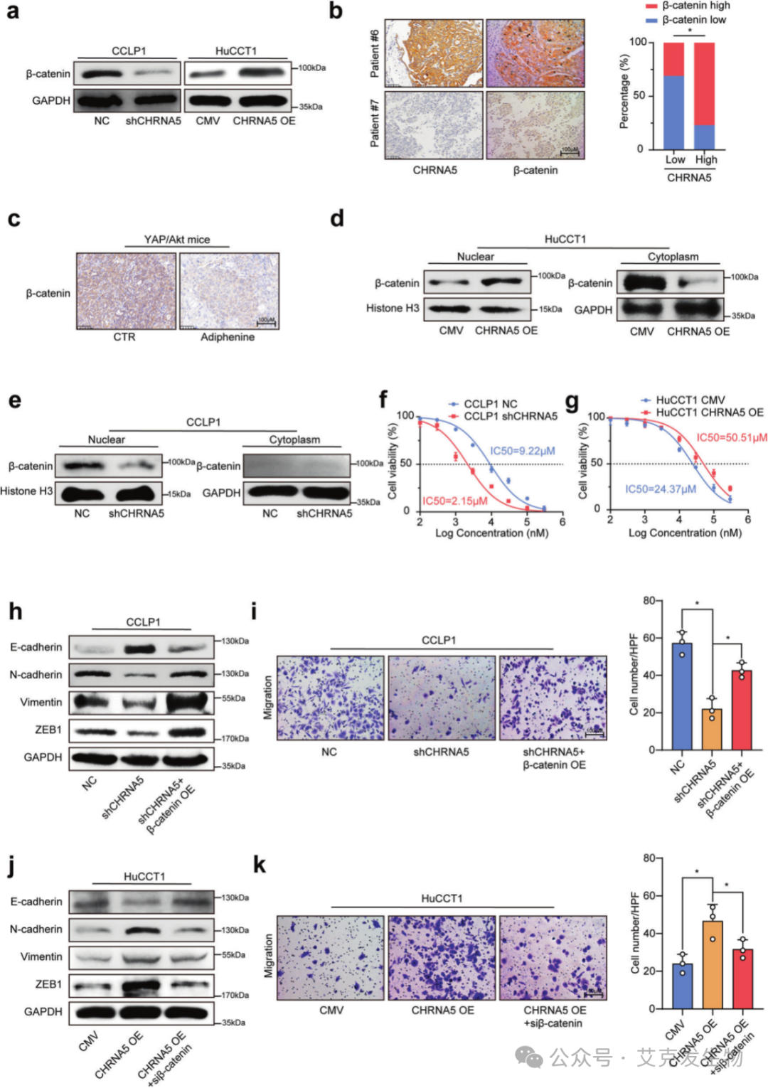
考虑到β-catenin信号通路在肿瘤转移中的关键作用,研究团队提出ACh/ CHRNA5轴可能通过β-catenin调控ICC的EMT表型。结果显示ICC细胞和异种移植组织中β-catenin水平相应地随着CHRNA5的表达而升高或降低(图3a和补充图5d)。临床ICC组织的IHC结果也证实了CHRNA5与β-catenin蛋白水平的正相关(图3b)。此外,外源添加ACh可增加β-catenin的表达(补充图5e),ACh受体抑制剂可降低YAP/Akt小鼠模型ICC组织中β-catenin的表达(图3c)。CHRNA5的上调或下调伴随着ICC细胞细胞核中β-catenin蛋白水平的相应升高或降低(图3d,e)。这些结果表明ACh/CHRNA5轴在β-catenin表达中起调节作用。
先前的研究报道了β-catenin在化疗耐药中的关键作用,该研究也发现CHRNA5敲除显著增加了对吉西他滨的反应(图3f),而CHRNA5过表达导致了ICC细胞对吉西他滨的耐药(图3g)。此外,β-catenin过表达部分中和了CHRNA5敲除对CHRNA5沉默的CCLP1细胞中EMT表型的抑制作用(图3h,i),而在CHRNA5过表达的HuCCT1细胞中,沉默β-catenin后观察到相反的效果(图3j,k)。这些结果表明,ACh/CHRNA5轴介导的ICC EMT表型可能部分归因于β-catenin信号通路。

4.ACh/CHRNA5轴介导的CAMKII激活抑制GSK-3β活性以稳定β-catenin
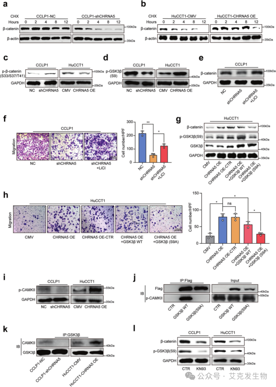
研究团队随后探索了ACh/CHRNA5轴调控β-catenin表达的机制,发现上调或下调CHRNA5对β-catenin mRNA表达没有显著影响(补充图6a, b)。检测了环己亚胺(CHX)处理ICC细胞在不同时间点的β-catenin蛋白水平,发现下调CHRNA5可显著缩短β-catenin的半衰期(图4a);而CHRNA5过表达显著延长了β-catenin的半衰期(图4b)。此外,蛋白酶体抑制剂MG132显著恢复了CCLP1-shCHRNA5细胞中β-catenin的表达(补充图6c)。这表明CHRNA5可能通过蛋白酶体介导的途径调节β-catenin的降解。
接下来研究CHRNA5是否参与β-catenin磷酸化的调控。结果证明CHRNA5参与调节β-catenin在T41, S33, S37位点的磷酸化(图4c)和GSK3β活性(补充图6d, e)。上调或下调CHRNA5导致相应的GSK3β Ser9磷酸化升高或降低(图4d)。这表明CHRNA5可能通过诱导GSK3β在Ser9位点的磷酸化来调节其活性。GSK3β抑制剂LiCl,可减弱CHRNA5敲除对β-catenin活性和ICC迁移能力的抑制作用(图4e,f)。进一步在CHRNA5过表达的HuCCT1细胞中过表达突变的GSK3β(S9A)蛋白中,观察到GSK3β(S9A)蛋白对ICC细胞β-catenin表达和迁移能力的抑制作用比野生型GSK3β蛋白更显著(图4h)。这些都表明,CHRNA5通过诱导GSK3β在Ser9位点的磷酸化使其失活,从而进一步增加了β-catenin蛋白的稳定性,促进ICC转移。
通过免疫共沉淀法和质谱分析,确定CAMKII是与GSK3β相互作用的候选蛋白(补充图6f),并推测CAMKII可能在ACh/CHRNA5轴介导的GSK3β Ser9磷酸化中发挥重要作用。CAMKII活性与细胞内Ca2+浓度密切相关,ACh/ CHRNA5轴显著增加细胞内Ca2+浓度(补充图6g)。此外,CHRNA5下调或上调诱导CAMKII活性显著降低或增加(图4i;补充图6h),盐酸苯胺处理显著降低了YAP/Akt ICC小鼠的p-CAMKII水平(补充图6i)。此外,共免疫沉淀实验表明CAMKII可以与野生型GSK3β相互作用,而不是与Ser9突变型GSK3β(S9A)相互作用(图4j)。CAMKII蛋白与GSK3β结合的量通过敲除CHRNA5而显著减少,并通过CHRNA5过表达而增加(图4k)。同样,CAMKII抑制剂KN93显著降低了ICC中p-GSK3β(S9)和β-catenin的表达(图4l),并显著抑制ICC的EMT表型(补充图6j,k)。这些发现表明,ACh/CHRNA5轴可以激活CAMKII,从而抑制GSK-3β活性,稳定β-catenin。

图4.ACh/CHRNA5轴介导的CAMKII激活抑制GSK-3β活性以稳定β-catenin(源自论文[1])
5、ACh/CHRNA5轴促进ICC分泌BDNF,诱导轴突发生
ACh信号传导曾被报道在胃癌中诱导轴突发生。为了探索ACh信号是否能诱导ICC轴突发生,研究团队进一步通过IHC检测ICC异种移植物中PGP9.5的表达水平,发现上调或下调CHRNA5会导致ICC异种移植物肿瘤轴突发生相应的增加或减少(图5a, b)。乙酰胆碱受体抑制剂显著降低YAP/Akt小鼠的轴原分泌(补充图7a)。为了进一步验证ACh/ CHRNA5轴在体外轴突发生中的调节作用,收集ICC细胞条件培养基处理DRG,采用免疫荧光染色法检测DRG轴突新生情况。结果显示,在CCLP1细胞中,CHRNA5敲低显著降低了诱导神经突生长的能力(图5c),但在HuCCT1细胞中,CHRNA5过表达增强了诱导神经突生长的能力(图5d),这表明ACh/CHRNA5轴参与了ICC轴突发生的调节。
随后探讨了ACh/CHRNA5轴如何调节ICC的轴突发生。由于BDNF通过激活TrKB受体在轴突发生中发挥重要作用,研究团队检测了BDNF在ICC细胞中的表达水平,发现在敲除CHRNA5后,BDNF的表达水平显著降低(图5e;补充图7g),并且CHRNA5过表达显著增加BDNF水平(图5f;补充图7h)。这些结果与ELISA检测的ICC异种移植组织中的结果一致(补充图7i, j)。此外,乙酰胆碱受体抑制剂显著降低了YAP/Akt ICC小鼠的BDNF水平(补充图7k)。BDNF受体抑制剂ANA-12显著抑制了CHRNA5增加ICC轴突发生的能力(补充图 7l),表明BDNF在CHRNA5促进ICC轴突发生中发挥了关键作用。ANA-12可显著降低YAP/Akt ICC小鼠的肿瘤负荷(补充图7m)、轴突发生以及p-CAMKII和β-catenin的表达水平(图5g)。这表明,ACh/CHRNA5轴介导的BDNF上调促进了神经的生长,相应地,神经可以进一步提高ACh/CHRNA5轴及其下游CAMKII/GSK3β/β-catenin信号的活性,从而形成一个正反馈回路,促进ICC的进展。
研究团队发现β-catenin抑制剂ICG- 001显著抑制ICC细胞中BDNF的表达水平(图5h, i),与之前报道的β-catenin可启动神经元和神经胶质细胞中BDNF转录表达的观点相一致。因此,研究团队猜测ACh/CHRNA5轴可能通过β-catenin调节BDNF的表达水平。基于TCGA数据库发现CTNNB1与ICC中的BDNF呈正相关(补充图7n)。CTNNB1的敲除降低了BDNF的表达水平(图5j);CTNNB1的过表达增加了ICC中BDNF的表达水平(图5k);CAMKII抑制剂KN93降低了BDNF的表达,而GSK3β抑制剂增加了BDNF的表达(补充图7o),表明CAMKII/ GSK3β/β-catenin信号通路在BDNF的表达中起调节作用。上述所有这些结果提示在ICC中,ACh/CHRNA5轴介导的β-catenin上调上调BDNF的表达,诱导神经的生长,而神经又进一步激活ICC中ACh/CHRNA5轴,在ICC细胞和神经之间形成正反馈回路,促进ICC的进展。为进一步巩固此结论,研究团队通过多重免疫组化(mIHC)实验探讨了p-CAMKII、p-GSK3β、β-catenin、BDNF和PGP9.5在人ICC样本中的表达情况。mIHC结果显示,p-CAMKII、p-GSK3β、β-catenin和BDNF的表达在靠近神经的ICC细胞中显著升高(图5l),提示神经可能介导ICC中CAMKII/GSK3β/β-catenin信号的激活,并增加BDNF的表达,从而进一步诱导神经的生长。

图5.ACh/CHRNA5轴促进ICC分泌BDNF,诱导轴突发生(源自论文[1])
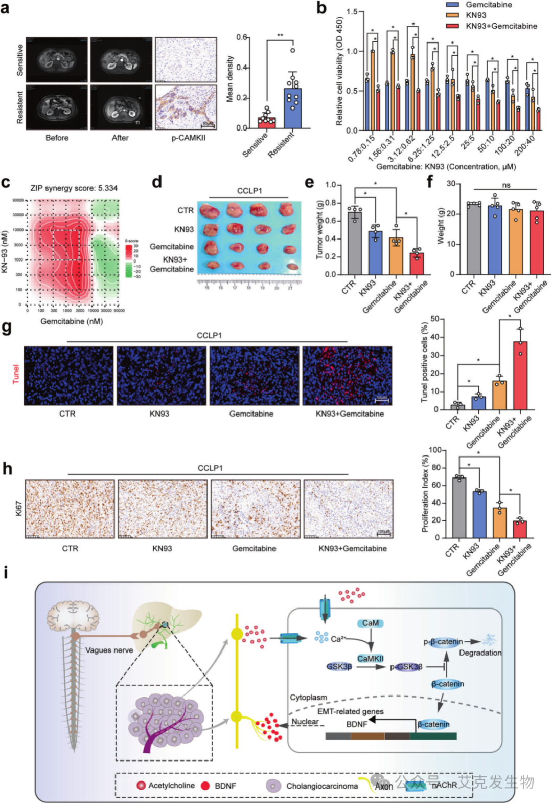
6、CAMKII抑制剂KN93和吉西他滨联合治疗在ICC中显示出增强的抗肿瘤活性
鉴于CAMKII在调节β-catenin活性中发挥重要作用,而β-catenin是ICC化疗敏感性的关键调节因子,于是研究团队猜想CAMKII活性可能与ICC的化疗反应密切相关。为了进一步探索CAMKII活性与ICC患者吉西他滨疗效的潜在相关性,研究团队收集了19例接受吉西他滨为基础化疗的ICC患者样本。IHC结果显示对吉西他滨化疗耐药的ICC患者p-CAMKII表达水平较高(图6a),提示CAMKII可能作为ICC的治疗靶点。体外实验显示,CAMKII抑制剂KN93可增加吉西他滨的敏感性(图6b),KN93与吉西他滨具有协同抗肿瘤作用(图6c)。体内实验进一步证实了KN93和吉西他滨联合治疗比单药治疗更有效(图6d,e),并且在接受不同治疗的小鼠中未观察到这些药物的明显毒性(图6f)。此外,联合用药能更大程度地诱导细胞凋亡并抑制Ki67的表达(图6g,h)。综上,抑制CAMKII可抑制ICC的恶性表型并增加其对吉西他滨的敏感性,KN93联合吉西他滨可能是治疗ICC的一种新的治疗策略。

本研究涉及的mIHC实验中TSA染料来自艾克发生物的AlphaXTSA®多靶点免疫组化染色试剂盒(5标6色XTSA480/XTSA520/XTSA570/XTSA620/XTSA690),标记CK19/PGP9.5/P-CAMK II/P-GSK3β/β-catenin/BDNF蛋白,直观检测显示不同靶标的表达情况。

总结
本研究利用127对ICC癌和正常组织样本,并建立裸鼠异种移植瘤模型和肝转移模型,通过RNA-seq、mIHC、ELISA等技术分析,发现ICC细胞和浸润的神经可以形成富含ACh的肿瘤微环境,ACh通过诱导EMT促进ICC转移。ACh通过与CHRNA5的相互作用促进ICC转移。ACh/CHRNA5轴部分通过Ca2+介导的CAMKII的激活来激活GSK3β/β-catenin信号通路。此外,ACh信号激活还通过增加BDNF的表达来扩大神经浸润,BDNF形成前馈ACh-BDNF轴以促进ICC进展。KN93是CaMKII的小分子抑制剂,可显著抑制ICC细胞的迁移,增强其对吉西他滨的敏感性。总体结果提示KN93与吉西他滨联合使用可能是一种新的ICC治疗策略,特别是对PNI患者。
AlphaXTSA®多靶点免疫组化染色试剂盒(含抗体在内全平台IVD认证)为您打造全流程空间组学整体解决方案!

