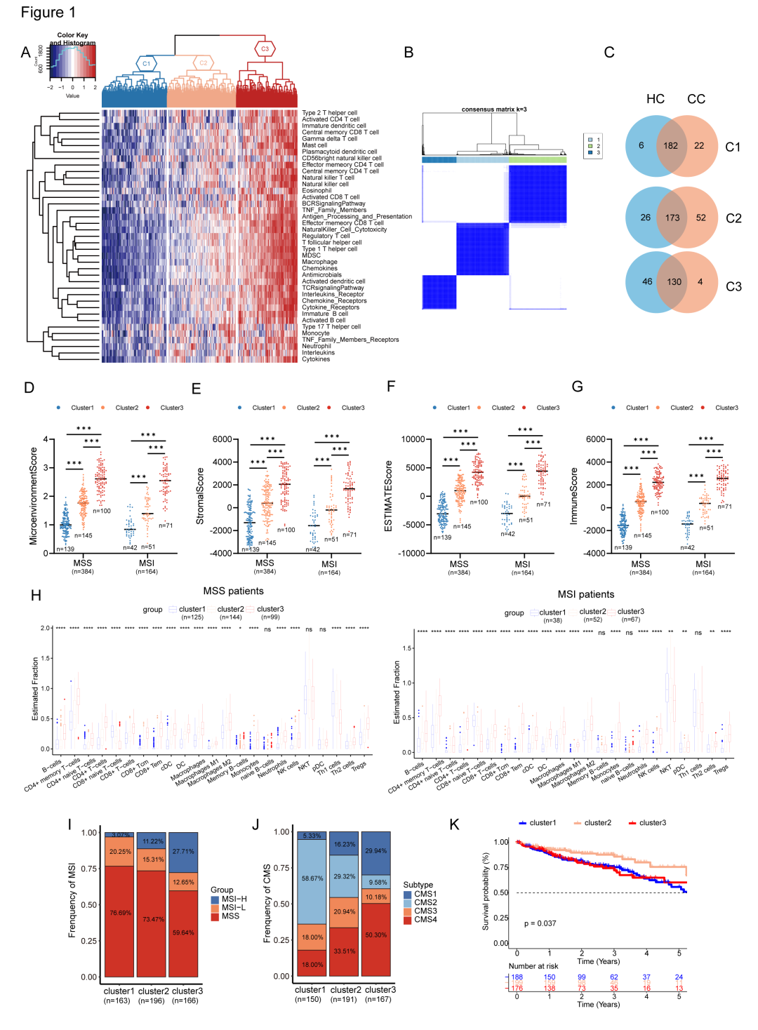
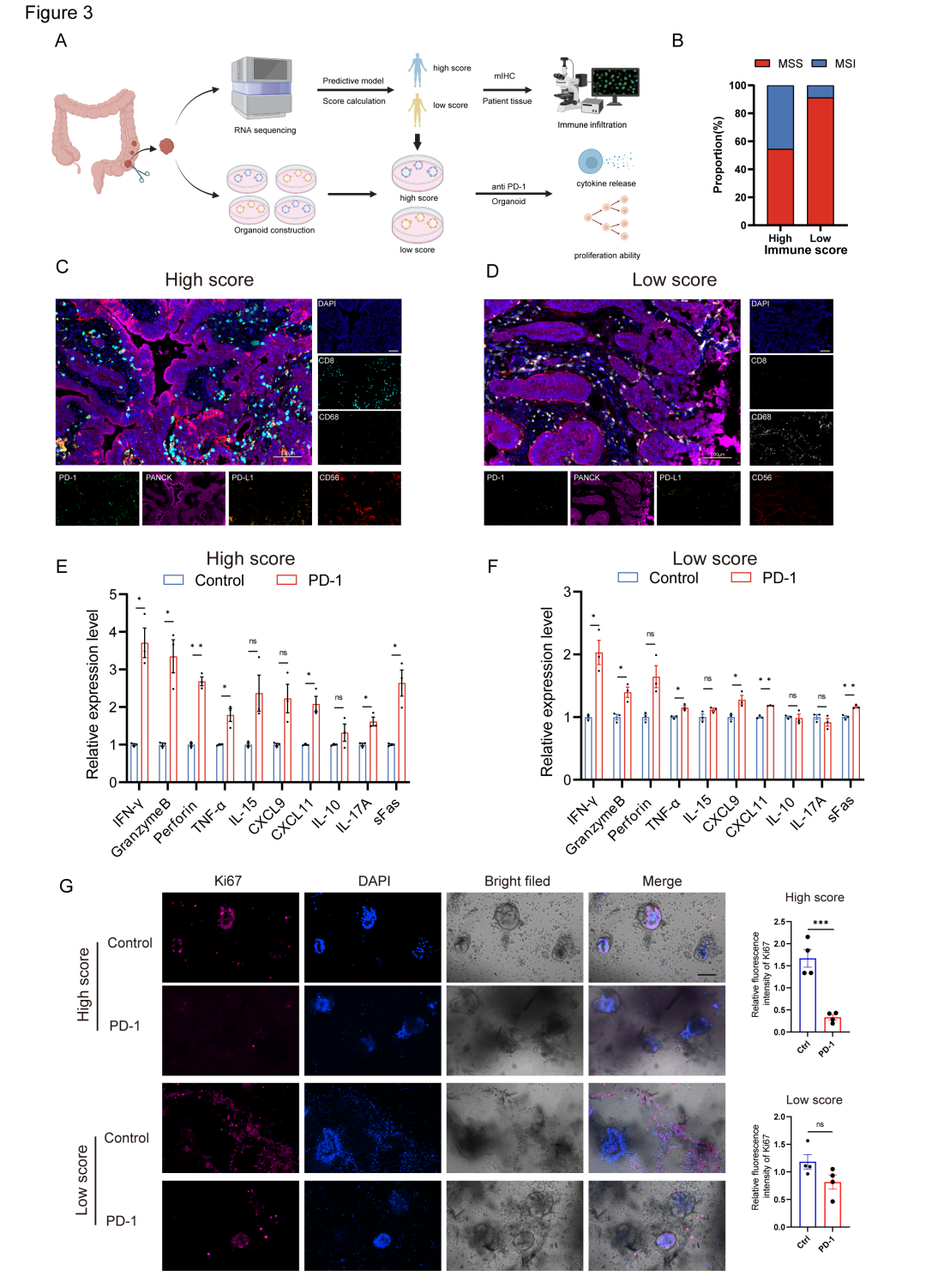
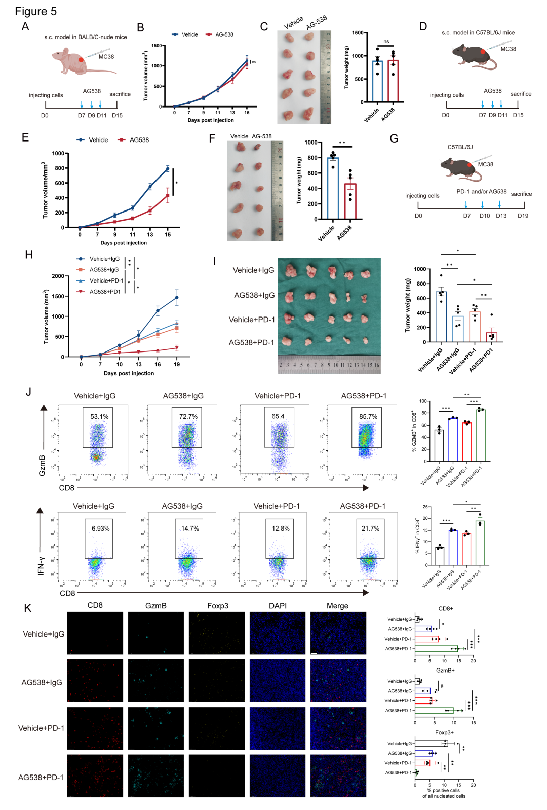
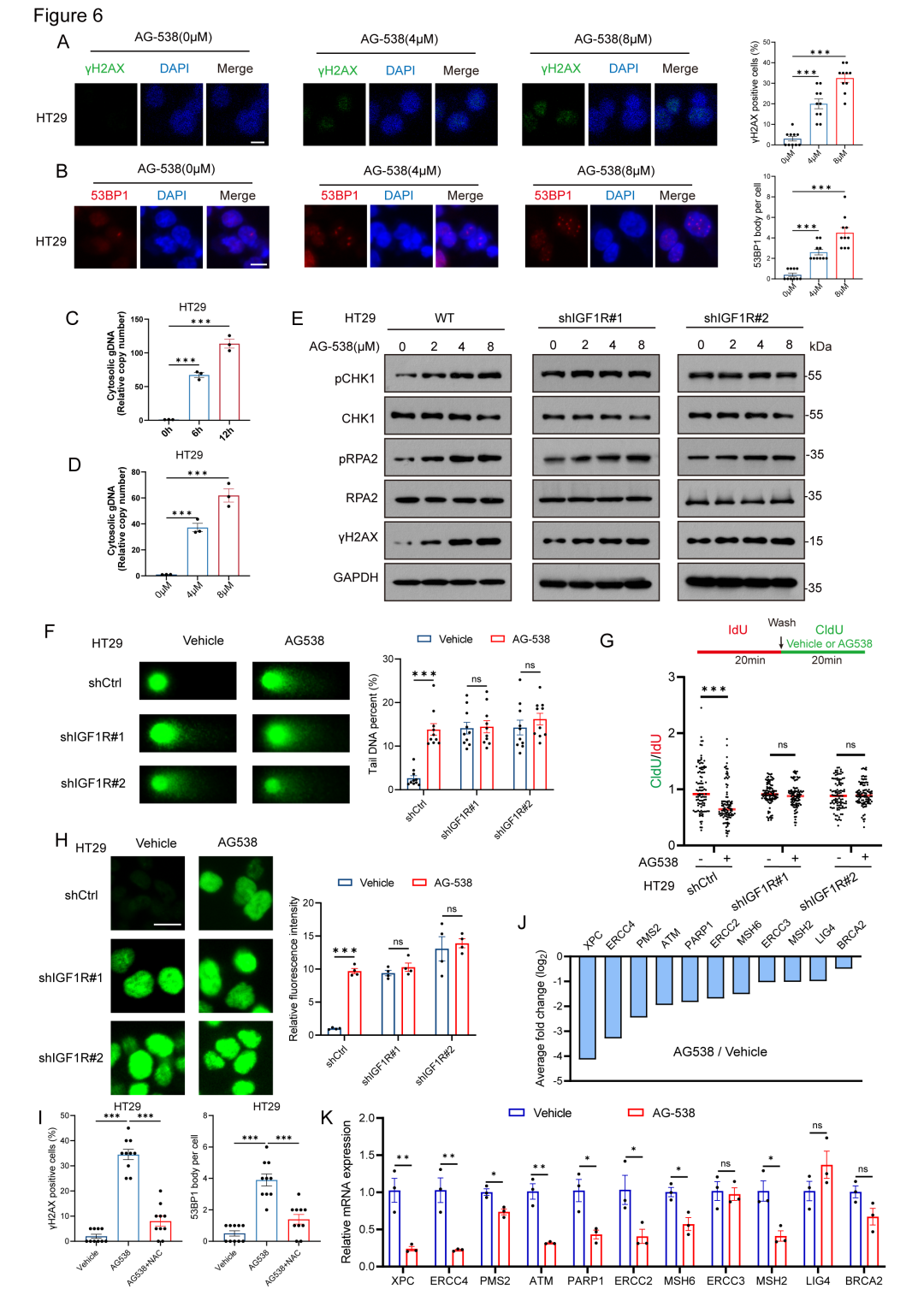
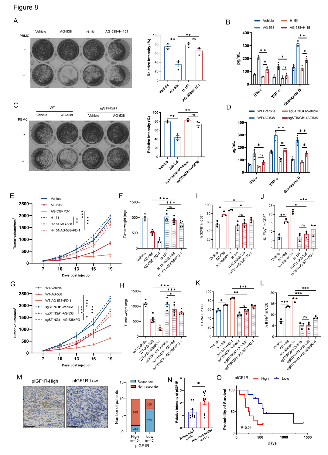
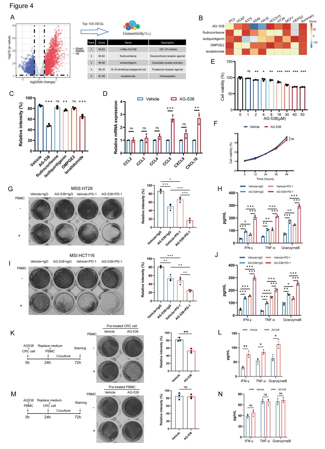
结直肠癌(CRC)是全球癌症相关死亡的第二大原因。尽管早期发现和治疗取得了进展,但晚期CRC的预后仍然不佳,这强调了迫切需要新的治疗策略。近年来,免疫疗法,尤其是针对PD-1/PD-L1和CTLA-4的免疫检查点抑制剂,已成为一种有希望的CRC治疗方法。这些疗法在高微卫星不稳定性(MSI-H)或错配修复缺陷(dMMR)型患者亚群中显示出可观的临床益处。然而,大多数CRC患者以微卫星稳定性(MSS)为特征,对免疫治疗的反应有限,因此需要改进预测方法和新策略来提高免疫治疗在更广泛的CRC患者群体中的有效性。如何精准预测免疫治疗响应并开发增效策略,是当前研究的关键挑战。 类风湿 等 为了构建CRC患者的免疫亚型,研究团队收集了来自TCGA和GEO数据库的公共数据,包括临床信息和RNA-seq数据。通过单样本基因集富集分析(ssGSEA)和分层聚类,将CRC患者分为高、中、低免疫浸润亚型(Cluster 3/2/1)。其中高浸润亚型(Cluster 3)富集CD8+ T细胞、NK细胞和M1巨噬细胞,MSI-H比例高,提示免疫治疗敏感性;而中浸润亚型(Cluster 2)预后最佳,可能与免疫抑制性微环境动态平衡有关。 2.基于机器学习模型预测CRC患者免疫治疗敏感性 3.使用内部队列和临床标本验证预测模型 为了进一步验证该模型在实际应用中的性能,研究团队收集了45例患者的标本,同时进行转录组测序和类器官培养。根据13个关键基因的表达谱,这些患者被分为高评分组和低评分组。研究者采用多重免疫组化(mIHC)检测临床样本中CD8+T细胞、PD-1/PD-L1表达及Foxp3+Treg细胞分布,在高评分组中CD8+T和CD56+NK细胞显著增加,两者都与肿瘤杀伤有关;免疫检查点PD-1和PD-L1的高表达水平表明高评分组患者将从免疫治疗中获益更多。为了评估CRC患者对PD-1抗体的反应性,研究团队又构建了具有天然肿瘤浸润性免疫细胞的患者来源的类器官(PDOs),并用Nivolumab治疗。Ki67免疫荧光染色结果显示,抗PD-1治疗后,高评分类器官的增殖能力明显受损,有效抑制了肿瘤的生长。因此,来自临床样本的验证结果证实了该模型的高准确性和可靠性。 4.基于免疫亚型的药物筛选确定I-OMe-AG-538是增强抗肿瘤免疫的潜在药物 免疫亚型分析显示了区分个体对免疫治疗敏感性的强大能力。为了进一步将免疫治疗的益处扩展到更多的CRC患者,基于高(Cluster 3)和低(Cluster 1)免疫浸润组之间前100个最显著的上调和下调基因来识别可能增强抗肿瘤免疫的潜在药物。PBMCs和肿瘤细胞的体外共培养实验显示,与其他药物相比,AG-538增强PBMCs介导的肿瘤细胞杀伤效果最为显著。进一步研究表明,AG-538通过调节趋化因子表达激活抗肿瘤免疫应答,显著提高CCL5和CXCL10水平。随后的实验结果表明,AG-538增强了两种细胞对抗PD-1治疗的敏感性,并有效促进了细胞活化相关细胞因子lFN-γ、GzmB和TNF-α的分泌,但AG-538的作用依赖于抑制IGF1R。此外,体外实验结果表明AG-538预处理的CRC细胞仍然表现出更大的肿瘤易感性,而AG-538预处理的PBMC对CRC细胞并没有产生更强的细胞毒性作用,这表明AG-538主要通过对肿瘤细胞的作用间接激活抗肿瘤免疫,而不是直接作用于免疫细胞。 5.I-OMe-AG-538增强体内的抗肿瘤免疫反应 6.AG-538诱导活性氧(ROS)依赖的DNA损伤,下调多修复基因的表达 受损的DNA是诱导抗肿瘤免疫的重要因素。为了探究AG-538作为IGF1R抑制是否与DNA损伤有关,研究团队检测了AG-538处理后的DNA损伤生物标志物γH2AX和53BP1。结果表明,AG-538显著增强细胞DNA损伤水平。此外,敲除IGF1R也增加了DNA损伤的程度,但AG-538未能进一步加剧IGF1R敲除细胞的DNA损伤。qPCR结果等多种分子实验和蛋白实验结果表明,AG-538不仅通过产生ROS诱导DNA损伤,而且通过抑制多修复基因的表达加重DNA损伤。 为了进一步评价AG-538的抗肿瘤免疫作用是否依赖于cGAS/STING通路,研究团队进行了体内和体外实验。PBMC共培养实验及MC38小鼠肿瘤模型敲除实验均证实STlNG低表达及不表达都明显损害了AG-538的治疗效果,表明AG-538诱导的抗肿瘤免疫依赖于肿瘤固有的cGAS-STING激活;流式细胞术和IHC结果均显示在STING抑制或敲除的小鼠MC38同种异体移植物中,AG-538未能诱导lFN-γ+CD8+T细胞、GzmB+CD8+T细胞的浸润增加。这些结果共同表明AG-538激活了TME的内在免疫反应,促进了免疫细胞的浸润和活化,为CRC患者免疫治疗的有效性提高提供了新的理论依据。 为进一步探讨IGF1R通路在CRC免疫治疗中的临床意义,研究团队对20例接受免疫治疗的CRC患者的标本及其临床特征信息进行分析。发现在plGF1R低表达组中应答者的百分比更高,并且应答者的plGF1R低于无应答者,且plGF1R低表达组预后明显优于高表达的患者。为了进一步探索上述免疫评分与IGF1R通路激活之间的关系,将内部标本分为高评分组和低评分组,lHC结果显示高评分组plGF1R的表达较低。对AG-538处理的CRC细胞检测13个关键基因的表达,在Z-score归一化后,计算免疫评分,发现AG-538治疗后这些评分显著升高。这些发现不仅强调了预测模型的稳健性,而且证实了AG-538抑制plGF1R在引发抗肿瘤免疫应答中的有效性。 本研究中涉及的mIHC实验(Panel:CD8、CD68、CD56、PD-1、PD-L1、PANCK、DAPI)利用艾克发生物的XTSA®染料及相关试剂直观检测到高/低免疫评分患者的细胞亚群分布情况,凸显了mIHC在TME分析中的独特优势。 本研究通过整合多组学数据与机器学习算法,构建了基于免疫亚型的预测模型,为CRC患者分层治疗提供了新工具;筛选出的新型IGF1R抑制剂AG-538,可显著增强抗肿瘤免疫反应,并突显了AG-538与抗PD-1抗体联合使用的潜力,作为一种化疗免疫治疗策略,这为个性化治疗铺平了道路。 全文获取: 关注公众号,后台回复“CRC”获取文献原文 艾克发生物成立于2018年,总部位于北京,核心团队成员均毕业于国内外著名高校,具备丰富的空间及功能组学产品开发和临床转化经验。 参考文献

图2. 基于机器学习模型预测CRC患者免疫治疗敏感性(源自论文[1])
图4.基于免疫亚型的药物筛选确定I-OMe-AG-538是增强抗肿瘤免疫的潜在药物(源自论文[1])








暂无留言